티스토리 뷰
반응형

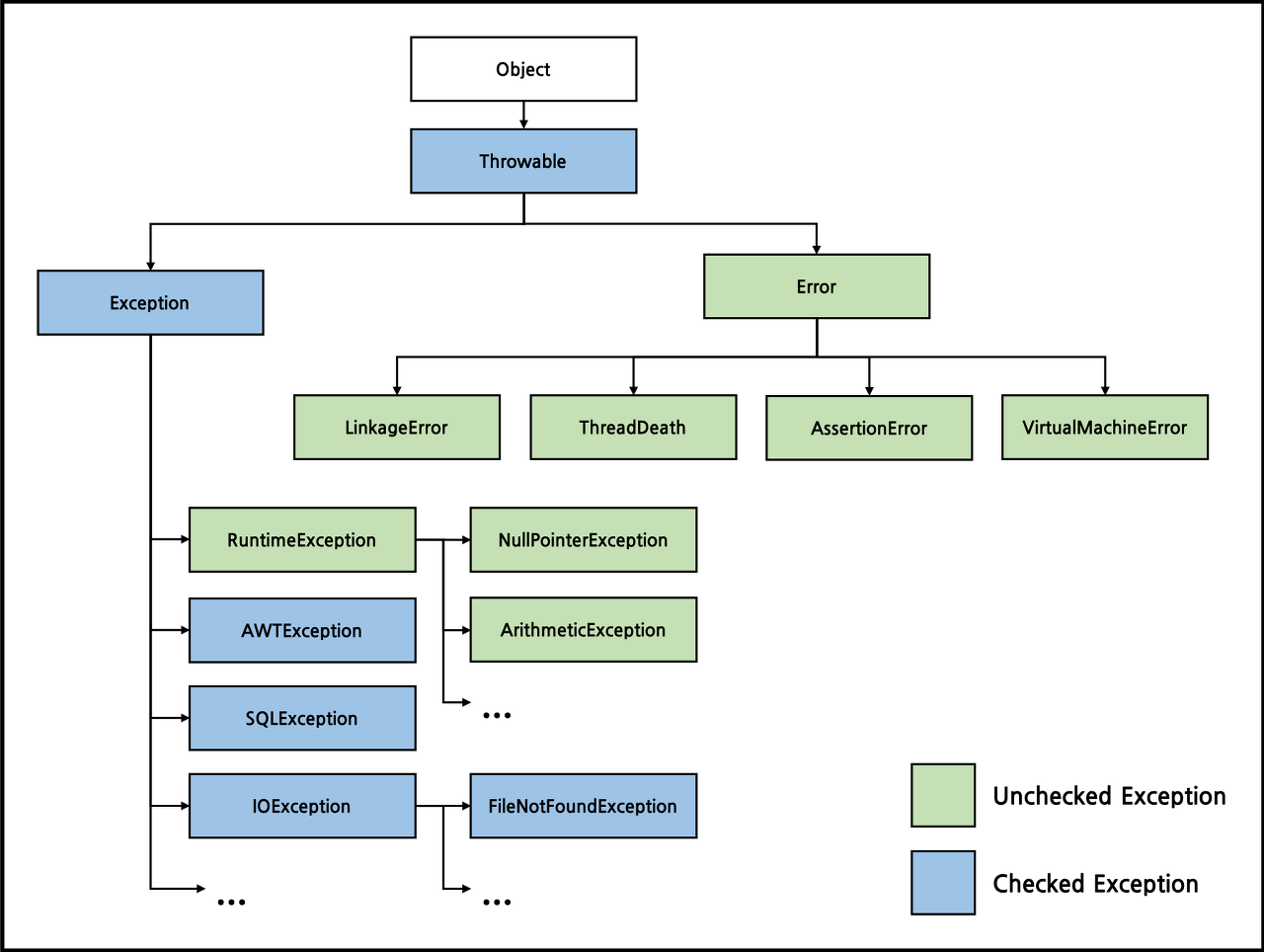
표준 예외
자바 라이브러리는 대부분 API 에서 쓰기 충분한 수의 예외를 제공하므로 이를 재사용하자.
표준 예외를 재사용하면 장점이 많음
- 다른 사람이 익히고 사용하기 쉬움
- 예외 클래스 수가 적을수록 메모리 사용량과 클래스를 적재하는 시간을 아낄 수 있음
자주 사용되는 표준 예외

| 예외 | 주요 쓰임 |
| IllegalArgumentException | 허용하지 않는 값이 인수로 건네졌을 때 (null은 NullPointerException으로 처리) |
| IllegalStateException | 객체가 메서드를 수행하기에 적절하지 않은 상태 |
| NullPointerException | null을 허용하지 않는 메서드에 null을 건넸을 때 |
| IndexOutOfBoundsException | 인덱스가 범위를 벗어났을 때 |
| ConcurrentModificationException | 허용하지 않는 동시 수정이 발견됐을 때 (단일 스레드에서 사용하려고 설계한 객체를 여러 스레드가 동시에 수정하려할 때) |
| UnsupportedOperationException | 호출한 메서드를 지원하지 않을 때 |
- 예외가 던져지는 맥락에 부합하다면 항상 표준 예외를 재사용하자. (API 문서 참고)
- 인수 값이 무엇이었든 어차피 실패했을거라면 IllegalStateException, 그렇지 않으면 IllegalArgumentException을 던지자.
반응형
'Java > Effective Java' 카테고리의 다른 글
| [Effective Java] 74.메서드가 던지는 모든 예외를 문서화하라 (0) | 2022.04.16 |
|---|---|
| [Effective Java] 73.추상화 수준에 맞는 예외를 던지라 (0) | 2022.04.16 |
| [Effective Java] 71.필요 없는 검사 예외 사용은 피하라 (0) | 2022.04.13 |
| [Effective Java] 70.복구할 수 있는 상황에는 검사 예외를, 프로그래밍 오류에는 런타임 예외를 사용하라 (0) | 2022.04.13 |
| [Effective Java] 69.예외는 진짜 예외 상황에서만 사용하라 (0) | 2022.04.12 |
댓글